
\เครดิต : Dr. Yun (Living) Li/ANU
แมลงที่ทุกท่านเห็นอยู่ทั้งหมดนี้ที่มีอยู่เยอะมากมาย ทั้งหมดนี้คือแมลงในแฟมิลี่ Tenebrionidae พวกมันมีมากถึง 30,000 สายพันธุ์และกระจายในทั่วทุกมุมโลกของเราในสภาพแวดล้อมที่แตกต่างกันด้วยรูปร่างที่แตกต่างตั้งแต่รูปร่างทรงกระบอกที่ดูคล้ายเชิงเทียนที่เจาะเข้าไปในเนื้อไม้ ไปจนถึงรูปร่างครึ่งทรงกลมที่กินพืชเป็นอาหารซึ่งชวนให้นึกถึงลูกปิงปอง
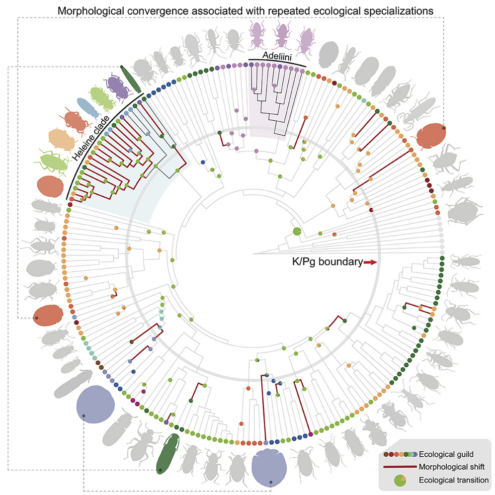
รูปร่างที่หลากหลายของพวกมันสะท้อนให้เห็นถึงการวิวัฒนาการและการปรับตัวตลอด 150 ล้านปีนับตั้งแต่ยุคไดโนเสาร์เริ่มขึ้น ดร. Yun (Living) Li จากมหาวิทยาลัยแห่งชาติออสเตรเลียและ CSIRO กล่าวว่าด้วงพวกนี้ผ่านการวิวัฒนาการแบบ “บิ๊กแบง” มาหลายครั้ง ซึ่งทำให้พวกมันขยายพันธุ์ และ การวิวัฒนาการอย่างรวดเร็วของพวกมันทำให้พวกมันมีรูปร่างที่แตกต่างกัน
จากการวิเคราะห์ DNA ของด้วงพวกนี้ นักวิจัยสามารถสร้างแผนภูมิวิวัฒนาการที่มองย้อนกลับไปถึงวิวัฒนาการ 150 ล้านปีของสิ่งมีชีวิต นอกจากนี้เพื่อการทำความเข้าใจปัจจัยที่ขับเคลื่อนความหลากหลาย นักวิจัยได้รวบรวมข้อมูลทางนิเวศวิทยาและวัดปริมาณการเปลี่ยนแปลงของรูปร่างร่างกายด้วยการแปลงตัวอย่างมากกว่า 900 ตัวอย่าง
นักวิจัยพบว่าการเปลี่ยนแปลงรูปร่างอย่างรวดเร็วของด้วงพวกนี้เป็นผลมาจาก “Quantum evolution” หรือวิวัฒนาการเชิงควอนตัม ซึ่งทำให้พวกมันสามารถเปลี่ยนแปลงรูปร่างได้อย่างรวดเร็วเพื่อปรับตัวให้เข้ากับสภาพแวดล้อมใหม่ ดังนั้นการวิวัฒนาการเชิงควอนตัมจึงเป็นกุญแจสำคัญในการปรับตัวให้พวกมันสามารถทนทานต่อสภาพแวดล้อมตั้งแต่ทุ่งหญ้าสะวันนาเขตร้อนและทะเลทรายที่แห้งแล้งไปจนถึงเนินทรายริมชายฝั่งและยอดเขา แม้แต่บริเวณหลังบ้านของเรา
ความสำเร็จของด้วงพวกนี้จึงทำให้พวกมันสามารถเพิ่มประชากรในวงศ์วานของพวกมันจนมีประชากรเท่ากับ 1 ใน 4 ของสัตว์ทั้งหลายบนโลกจนสามารถกล่าวได้ว่าพวกมันได้ ‘พิชิตโลก’ ของเราอย่างแท้จริงทั้งในแง่ของความหลากหลายและความสำคัญทางนิเวศวิทยา ซึ่งการทำความเข้าใจความหลากหลายนี่จะช่วยให้เราสามารถวาดภาพโดยละเอียดเกี่ยวกับวิวัฒนาการของรูปแบบชีวิตที่หลากหลายบนโลกได้
อ้างอิง
Evolution across the adaptive landscape in a hyperdiverse beetle radiation
Li, Yun et al.
Current Biology, Volume 34, Issue 16, 3685 – 3697.e6




